👋🏼 Olá! Essa é uma edição workflow da Offload. Nessa edição, eu detalho formas de trabalho, automações e análises sobre o mundo de IA.
Isso é o que tem para hoje: uma análise sobre vibe coding e como devemos ter cautela na seleção do processo de desenvolvimento de um produto.
. . .
Workflow
A Lovable alcançou $100 milhões em receita recorrente anual em 8 meses.
Oito. Meses.
Mais rápido que Uber, Airbnb, Slack ou qualquer unicórnio que você consegue lembrar.

Você sabe o que eles fazem?
Eles permitem que qualquer pessoa crie uma aplicação conversando com uma IA.
Sem código. Sem desenvolvedor.
Você entra na plataforma e começa a conversar com um chat, descrevendo o que você quer que ele construa para você. Pronto, ele vai lá e constroi.
Há outras empresas fazendo o mesmo, como bolt.new e v0.dev, mas a Lovable representa a essência do Vibe Coding.
O que é vibe coding?
Andrej Karpathy, co-fundador da OpenAI, cunhou o termo em fevereiro de 2025.
"você simplesmente se entrega às “vibes”, abraça os exponenciais e esquece que o código sequer existe."
Curiosamente, vira e mexe quando ele posta, termos são cunhados (cunhados? cunhados.)

Vibe coding é criar software conversando - sem um planejamento formalmente estruturado.
Você descreve o que quer e a IA gera tudo. Frontend bonitinho, backend funcionando, banco de dados estruturado.
É diferente de usar GitHub Copilot ou Cursor, onde desenvolvedores escrevem código (com ajuda de IA) e planejam o sistema.
Com vibe coding, você nem VÊ o código.
Sundar Pichai, CEO do Google, está "brincando" com isso nos fins de semana. Se o cara que comanda uma empresa de $2 trilhões está prestando atenção, talvez você também deveria.
Vibe Coding, Lovable (e companhia) representam a democratização da construção de aplicações web.
Agora, todos podem construir algo.
Os números que vão fazer você pensar
A Lovable virou o unicórnio mais rápido da Europa (avaliação de $1,8 bilhão) depois de levantar $200 milhões.
Hoje são 2,3 milhões de usuários criando 25 mil aplicações POR DIA.
Tanto é que o relatório da A16Z sobre os top consumer apps de IA inclui o Lovable (e Replit, um de seus competidores) em uma seção exclusiva, pois geram volume de visitas muito relevantes.

Com isso, começam a vir as histórias de sucesso associado a Vibe Coding, como essa da QConcursos que fez milhões em dois dias após lançamento.
Aqui abaixo uma entrevista muito legal do Bruno Okamoto com o Caio Moretti, fundador da Qconcursos sobre o tema.
Legal, né? Tudo isso é muito tentador.
Parece uma versão Ozempic para densevolvimento de software.
Parece que agora você pode só escrever para uma IA a aplicação que você quer e pronto, dia seguinte tô rico e Maldivas ai vou eu.
Calma.
Não é bem assim.
A verdade inconveniente sobre o futuro
Vibe coding democratizou a execução técnica.
Mas NÃO democratizou:
Saber qual problema vale a pena resolver
Entender profundamente os usuários
Construir uma marca que pessoas confiam
Criar network effects
Ter acesso a dados únicos
Distribuição efetiva
Em outros termos: MOATS
Se um produto não tem nenhum desses elementos, vibe coding não é a salvação.
Na verdade, é a sentença de morte. Porque agora qualquer um pode copiar.
O novo jogo: onde vibe coding brilha
O olhar para o caminho vibe coding precisa de ponderação.
Existem aplicações específicas que esse “método” e suas ferramentas podem, de fato, serem transformadoras.
Aqui vão algumas delas.
✅ Use vibe coding para:
1. Validação ultrarrápida: em vez de gastar meses num MVP ou um processos ultrapassados de validação de mercado, crie um protótipo para testar o mercado. Se ninguém quiser, você descobriu barato.
Por exemplo, no próprio Google a cultura de prototipação está mudando para vibe coding.

2. Ferramentas internas: aquele dashboard que o marketing pediu há 6 meses? Aquela automação que economizaria 2 horas por dia? Ou aquele excel que precisa de um dashboard? Construa em poucos dias.
3. Micro-produtos de nicho: calculadoras online, geradores de PDF, lead magnets. Coisas simples que resolvem problemas pontuais e não precisam escalar. Exemplos interessantes aqui.
Esses são alguns exemplos que vibe coding com essas ferramentas são o futuro! É um volume enorme de aplicações possíveis e realmente empolgante.
Mas agora:
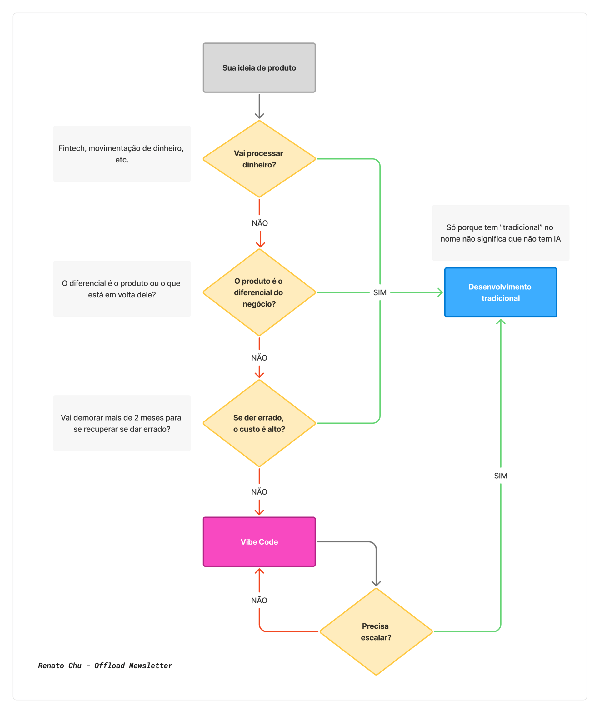
❌ NÃO use vibe coding para:
1. Qualquer coisa que processe dinheiro: 45-48% do código gerado tem vulnerabilidades. Quer perder tudo em 3 dias também?
2. Sistemas que precisam escalar: funciona lindo com 100 usuários. Morre com 1.000. Aplicações precisam de 3-5x mais recursos porque o código é uma zona.
3. Produtos core do seu negócio: se é o coração da sua empresa, não confie em código que ninguém entende. Quando der problema (e vai dar), você não vai conseguir consertar.
O framework para não se iludir
Para ajudar, montei um fluxograma para ajudar no processo decisório:

O futuro é sobre direção, não execução
Saber O QUE construir sempre foi mais importante do que COMO construir.
E agora é 1000x mais importante.
A pergunta não é "conseguimos construir isso?".
A pergunta é "vale a pena construir isso se todos conseguem?"
E mais importante: o que mais, além do código, torna isso valioso?
Se você não tem uma resposta clara para essas perguntas, vibe coding não vai te salvar.
Por que estou escrevendo isso
Trabalho com software há mais de uma década. Vi algumas "revoluções" chegarem e irem.
Vibe coding é diferente. É real. É poderoso. E é perigoso.
Perigoso porque cria uma ilusão: que construir produto ficou fácil.
Não ficou.
Construir SOFTWARE ficou mais fácil.
Construir PRODUTO continua difícil.
A diferença? Software é código. Produto é solução para problema real que pessoas pagam para resolver.
Vibe coding acelera a primeira parte. Mas se você não domina a segunda, só vai perder tempo mais rápido.
Use com inteligência.

Fale comigo por aqui
Por hoje é isso!
